近日,奥雅纳在2025年环保建筑大奖中斩获13项殊荣,并一举夺得备受瞩目的“绿建领导先锋大奖(顾问公司)” ,彰显其在可持续发展领域的前瞻视野、卓越贡献与行业领导力。
奥雅纳获奖项目涵盖“新建建筑”、“既有建筑”、“研究与规划”以及“建筑产品与科技”等多个类别的公用、商业与住宅项目——包括已落成及兴建/设计中项目。此外,在低碳设计、建筑管理系统、碳中和策略与树木除碳研究等方面,奥雅纳亦获专业肯定。

图片说明:香港特别行政区政府发展局局长宁汉豪(中)向奥雅纳团队颁发“绿建领导先锋大奖(顾问公司)” 奖项
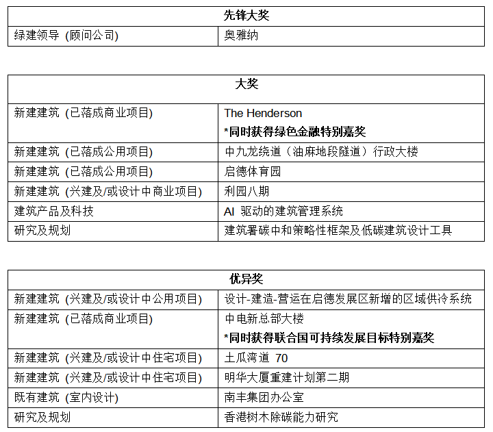
此次,奥雅纳参与的启德体育园、The Henderson、利园八期、中九龙绕道(油麻地段隧道)行政大楼、建筑署碳中和策略性框架及低碳建筑设计工具,以及 AI 驱动的建筑管理系统等项目均荣获大奖。另有中电新总部大楼、土瓜湾道 70、明华大厦重建计划第二期、启德发展区新增区域供冷系统、香港树木除碳能力研究,以及南丰集团办公室项目获得优异奖。其中,The Henderson 和中电新总部大楼更分别获得绿色金融特别嘉奖及联合国可持续发展目标特别嘉奖。
环保建筑大奖由香港绿色建筑议会与环保建筑专业议会携手举办,旨在表彰业界在迈向碳中和及引领可持续城市创新发展的卓越贡献。评审团肯定奥雅纳自2019年率先承诺净零排放,并制定具远见的2040碳减排目标,展现坚守原则的决心。奥雅纳将科学、工程和金融洞见相结合,凭借沿海城市应对气候风险的实践经验,为政府及决策机构提供重要支持。奥雅纳应用双重重要性评估和全生命周期分析,不仅设计建筑和基础设施,更为城市与地区构建了具韧性与公平性的可持续发展愿景。
奥雅纳东亚区总裁杨咏珊表示:” 这些奖项体现了客户对我们的信任,以及团队跨领域的创新精神。我们将继续推动低碳解决方案、智慧科技及以人为本的设计理念,为香港及大湾区打造更宜居、更具气候韧性的城市。凭借我们的专业、创新思维及对可持续发展的鉴定承诺,希望助力社会加速迈向净零未来,同时培育新一代可持续发展领军人才。”
数十年来,奥雅纳在建筑环境领域始终引领行业可持续发展,跨领域专业团队融合工程、科学、规划、数字技术与咨询顾问服务,积极推动城市在低碳设计、城市韧性及技术创新方面的提升,在绿色建筑实践方面持续推动行业发展。作为公私领域客户可靠的合作伙伴,奥雅纳运用全球经验与本地洞察,应对复杂挑战,支持面向未来的长远发展。
奥雅纳奖项一览

郑重声明:本文仅代表作者个人观点,与深圳之窗无关。其原创性及文中陈述内容未经本站证实,深圳之窗对本文及其中全部或者部分内容的真实性、完整性、及时性不作任何保证和承诺,请网友自行核实相关内容。
深圳之窗 微信公众号一大波便民功能上线啦!扫面下方二维码,关注后在微信对话框中回复“ 摇号 ” 即可实时获取申请最新结果;回复“ 电费 ” 即可在线查询用电信息以及缴费!
分享到