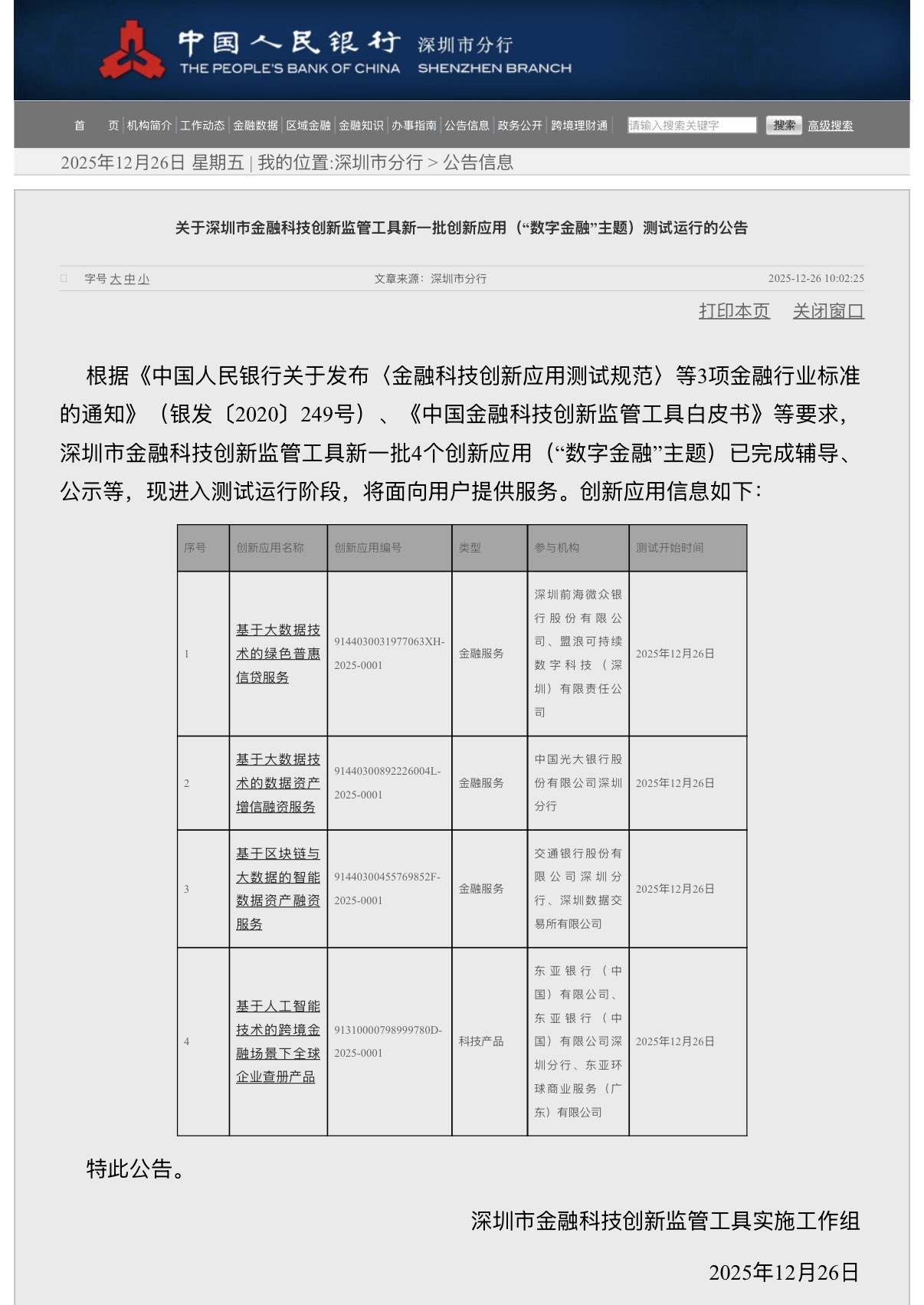
12月26日,中国光大银行深圳分行“基于大数据技术的数据资产增信融资服务”正式被中国人民银行深圳市分行纳入金融科技创新监管工具“数字金融”主题新一批创新应用产品。此举标志着该项目成为数据资产领域首个入选人民银行金融科技创新监管工具创新应用的项目。
该服务聚焦解决数据资源属性突出的小微企业融资诉求,通过应用自主研发的企业数据资产估值工具,开创了以数据资产作为增信手段的融资新路径。
政策引领,金融服务迈入数字新阶段
2025年5月,中国人民银行深圳市分行联合九部门印发《关于做好数字金融大文章 支持打造“数字中国”深圳样板的实施意见》,围绕系统推进金融机构数字化转型、赋能金融“五篇大文章”等五大方面提出18条举措。在此背景下,中国人民银行深圳市分行因地制宜,组织开展以“数字金融”为主题的金融科技创新监管工具实施工作,指导金融机构探索基于“数据+金融”的数据资产增信、数据知识产权质押融资等创新服务。
光大银行深圳分行在人民银行深圳市分行科技处和信贷政策管理处的指导下,将数据资产增信融资服务产品打造为数据资产领域首个入选人民银行金融科技创新监管工具创新应用的项目,体现了分行在数字金融领域的政策执行力和创新实力。
创新核心,解决数据资产价值实现难题
近年来,光大银行积极投身国家数据要素市场建设大局,在前沿领域探索实践,连续五年先后在数据资产估值、入表、市场流通、金融产品与服务等领域发布8份研究成果,自主研发企业数据资产估值工具,并首创将GPU算力纳入估值标的,实现对新兴生产要素价值的评估。该行还牵头12家金融单位发布《银行业数据资产估值指南》团体标准,并将核心研究成果沉淀为多篇论文,在Journal of Digital Economy、《新理财》等国内外核心期刊发表。
上述成果是光大为推动数据资产列入核心资产、促进数据要素市场繁荣发展所作的前瞻性研究和探索,旨在盘活数据资产价值、激活数据要素市场主体积极性、促进实体经济高质量发展。
光大银行深圳分行在总行数据资产管理部理论研究和实践指导的基础上,依托企业数据资产估值工具,实现对数据资产的科学估值和风险定价,面向数据资源属性突出的小微企业,推出数据资产增信融资服务。其核心创新在于将企业的数据资产转化为可评估、可交易的“新型资产”,打通了数据要素从资源化到资产化、资本化的价值实现路径。
实践落地,多项首笔业务开花结果
光大银行深圳分行在数据资产融资领域已落地多项具有开创性的实践案例:为深圳微言科技提供全国首笔小微企业无质押数据资产融资;为香港HARBOURHILL公司批复全国首笔跨境企业数据资产融资,助力数据要素跨境流通;落地全国首笔引入发改委价格司数据价格监测凭证数据资产融资,为深圳市华傲数据提供信贷支持;与龙华排水公司的合作,完成了全市首例国有企业“数据资产入表+融资授信”。
同时,以深圳为起点,借助全国各地数据交易所蓬勃发展的契机,光大银行深圳分行的数据资产增信融资模式在光大银行体系内得到快速复制和衍生,已在11家分行陆续落地,推出“贵数贷”、“阳光数商贷”、“光数贷”、“数信贷”、“朝数融”、“西数融”等数据资产信贷产品,有效破解各地数商企业的融资难题。
深远影响,为数字经济注入金融活水
随着数字经济的快速发展,数据已成为关键生产要素。光大银行深圳分行的数据资产增信融资服务纳入金融科技创新监管工具,其意义不仅在于单个产品的创新,更在于它代表了金融支持数字经济发展、为数据要素市场化配置和价值实现提供了实践路径。
这一创新也顺应了深圳市“20+8”产业高质量发展的战略需求。光大银行深圳分行积极创新产品服务,支持“20+8”产业集群高质量发展,推动数据要素在数字经济发展中发挥乘数倍增效应,为数字经济与实体经济深度融合贡献光大力量。
数据驱动、创新引领。光大银行深圳分行表示,将始终坚守金融工作的政治性、人民性,加快构建和完善“基础研究+技术攻坚+人才支撑+成果转化”的全过程创新链路,持续探索数据市场与金融市场的融合创新,拓展数字金融发展的新领域、新空间,奋力谱写数字金融服务经济社会高质量发展的新篇章。

通讯员:楼蓉 罗璟鸿
深圳之窗 微信公众号一大波便民功能上线啦!扫面下方二维码,关注后在微信对话框中回复“ 摇号 ” 即可实时获取申请最新结果;回复“ 电费 ” 即可在线查询用电信息以及缴费!
分享到
