在“健康中国”战略引领下,中国医院建设正处于高速变革时期,政策导向、市场驱动、科技创新推动医学科学和服务体系的发展与重构,5G、物联网、大数据、人工智能等尖端信息技术的深度融合,为医院建设的发展创造了更多可能,国家的强盛、社会的进步越来越依赖科技力量。面对未来巨大的新建医院需求及更高的建设要求,科技创新将成为医疗健康产业高质量发展的核心引擎,也是推动医院高质量建设发展的“内在动力”,科技正在为医疗行业带来前所未有的变革,医院建设产业也将迎来快速发展的契机。
为全面推动现代医院建设与科技创新的深度融合,加快推进高科技医院建设与高质量发展,由国药励展、筑医台、筑而瑞主办,深圳市医院管理者协会联合主办的“新建医院科技创新大会(简称CHTIC)”将于2023年10月28-29日在深圳国际会展中心(宝安区),与CMEF—第88届中国国际医疗器械博览会同期同地隆重召开。

前沿科技,新锐云集
引领·医院建设发展新方向
大会以“科技创新 预见未来医院”为主题,围绕“新建医院科技创新”“未来医院高质量建设与高科技应用”“融合创新引领高水平医院建设” 3大论坛,荟聚数百个国内外创新解决方案展开深入探讨,邀请国内外医院建设行业领导、专家学者和产业领袖莅临现场分享,聚力打造全球新建医院科技创新解决方案集成展示平台,引领医院建设科技创新更高水平,全面展示现代医院建设与科技创新深度融合的魅力。
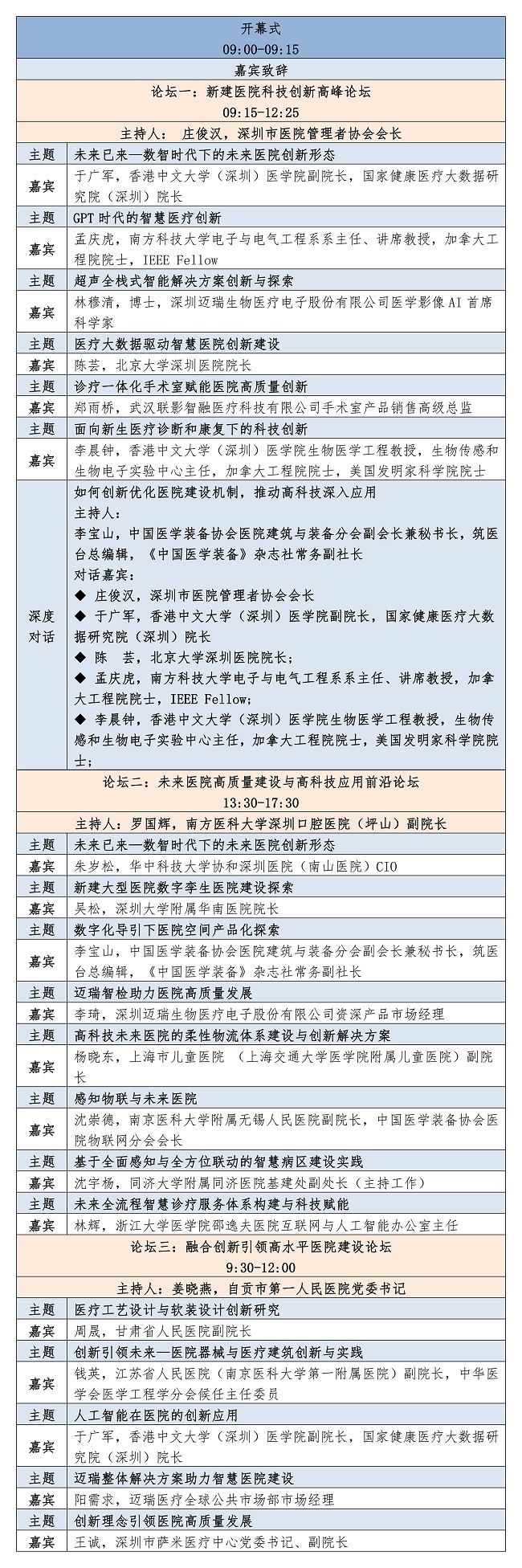
大会日程
时间:2023年10月29日
地点:深圳国际会展中心(宝安区)会议室10A、10B

CMEF展览,同期登场
聚合·医院建设全产业链力量
同期展览第 88 届中国国际医疗器械博览会(CMEF)以“创新科技 智领未来”为主题,展会规模20余万平方米,4000余家品牌企业与数万款创新产品集中展示,预计吸引超12万名专业观众到场参观。同期召开的60余场高端论坛,汇聚近700余位业界大咖,为全球健康产业带来一场才智交融、全产业链创新产品集中展示的行业盛会。
CHTIC将持续紧跟时代发展步伐,发挥科技创新在新时代的中坚作用,联动全产业链资源优势,聚力打造医院建设行业创新年度盛会,为医院建设高质量发展和健康中国建设做出应有的贡献。2023年10月28-29日,深圳·国际会展中心(宝安区),诚邀全国各相关机构同仁共襄盛会,深度探索未来高科技医院建设与发展趋势,携手创变中国医院建设发展新未来!
郑重声明:本文仅代表作者个人观点,与深圳之窗无关。其原创性及文中陈述内容未经本站证实,深圳之窗对本文及其中全部或者部分内容的真实性、完整性、及时性不作任何保证和承诺,请网友自行核实相关内容。
深圳之窗 微信公众号一大波便民功能上线啦!扫面下方二维码,关注后在微信对话框中回复“ 摇号 ” 即可实时获取申请最新结果;回复“ 电费 ” 即可在线查询用电信息以及缴费!
分享到